Home
Teaching
Research
- Hypergeometric Orthogonal Polynomials and Their q-Analogues
- NIST Handbook and Digital Library of Mathematical Functions
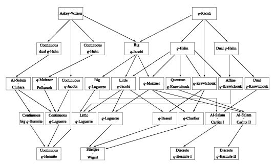
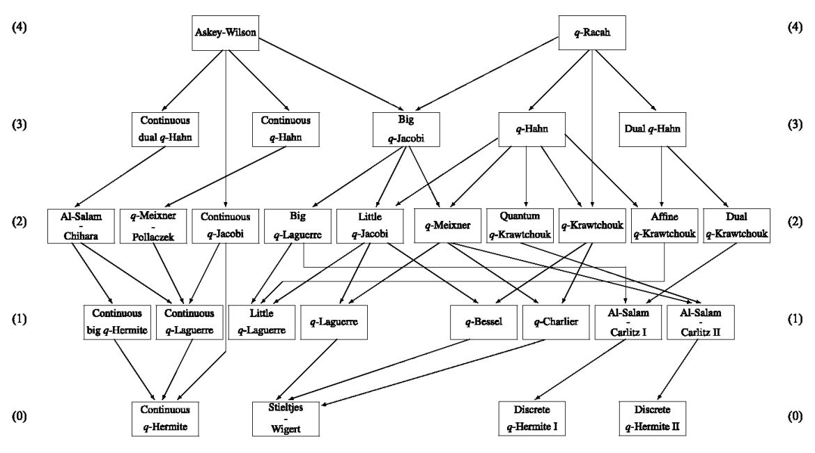
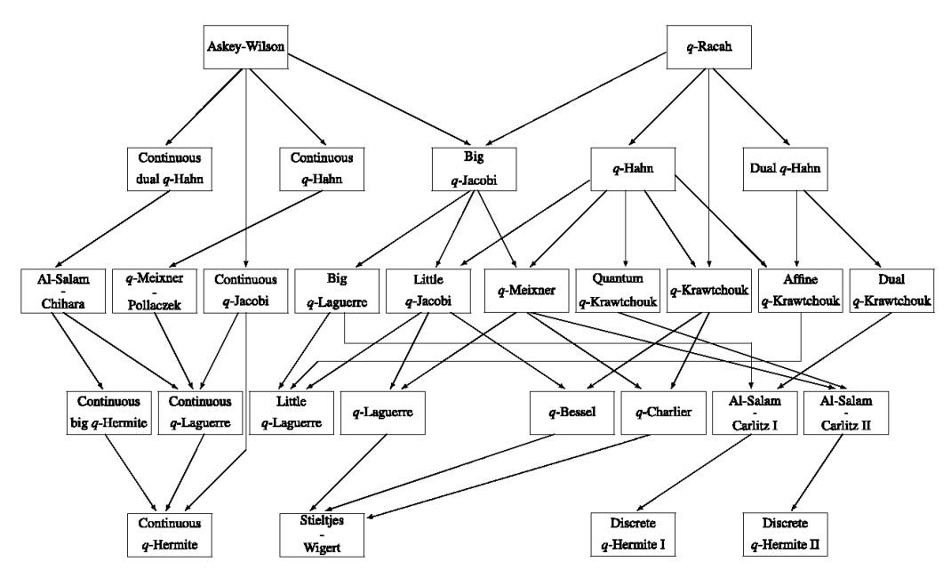
- The Askey-scheme of hypergeometric orthogonal polynomials and its q-analogue
- Differential equations for generalized Laguerre and Jacobi polynomials
- Generalizations of the classical Laguerre polynomials and some q-analogues
- List of publications
- List of technical reports
Hypergeometric Orthogonal Polynomials and Their q-Analogues
Springer Monographs in Mathematics
ISSN 1439-7382
Click the back or the front of the cover to see a large version
| ISBN 978-3-642-05013-8 | (hardcover) |
| ISBN 978-3-642-26351-4 | (softcover) |
| ISBN 978-3-642-05014-5 | (ebook) |
DOI: 10.1007/978-3-642-05014-5
More information can be found here
The Askey scheme and its q-analogue are available for download in several different formats:
![]() |
![]() |
|
Last modified on January 2, 2013
Author: Roelof Koekoek






